您好!欢迎访问成都航空职业技术学院基础教学部!
学院首页
-
设为首页
-
加入收藏
首页
基础部简介
党建工作
工会工作
基础部新闻
工作流程
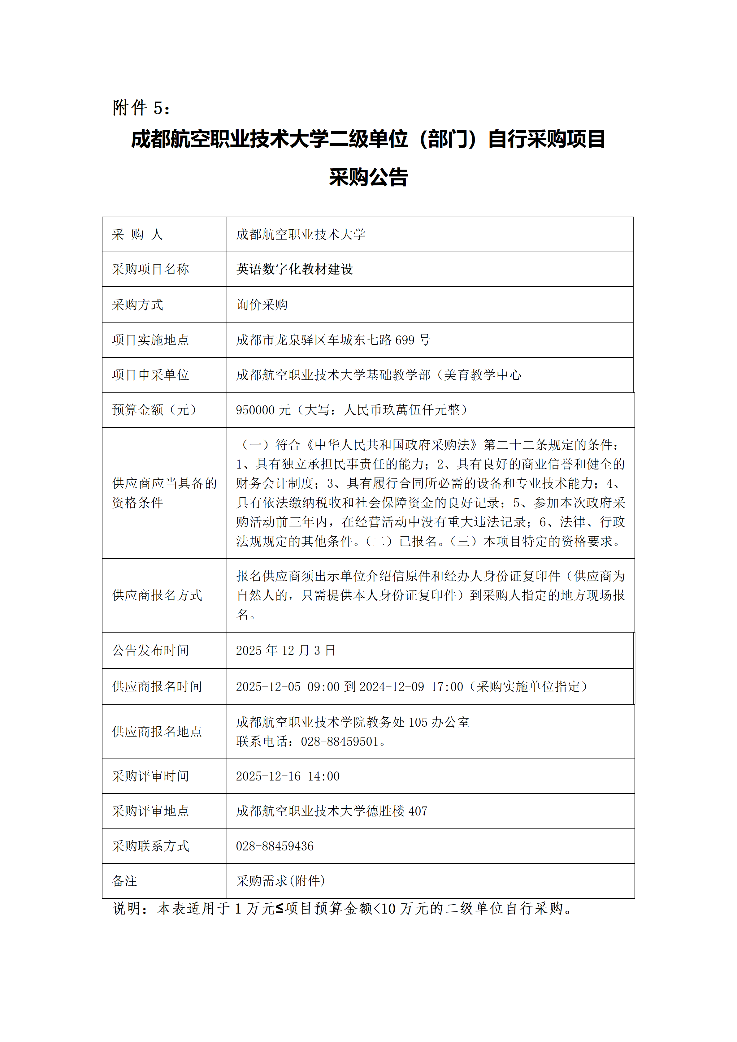
成都航空职业技术大学二级单位(部门)自行采购项目采购公告
发布时间:2025-12-02 来源王艳艳 :
上一条:
成都航空职业技术大学英语数字化教材采购项目项目询价采购成交结果公告
下一条:
成都航空职业技术大学英语数字化教材采购项目询价通知书
成都航空职业技术大学版权所有 Copyright-2010
地址:龙泉驿区车城东七路699号 邮编:610100
建议使用IE浏览器 分辨率1024*768 蜀ICP 备05026981号