图片新闻 首页 后勤概况 后勤机构 后勤文化 规章制度 常见问题 服务指南 新闻中心
当前位置: 首页>> 机构设置>> 管理机构>> 经营服务单位>> 后勤服务总公司>> 服务指南 >> 医疗服务 >> 正文
大学生城乡居民基本医疗保险基本介绍
2026-01-12


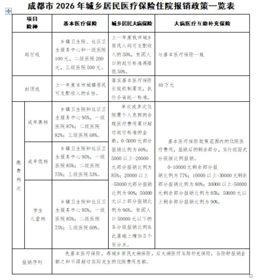
成都市大学生城乡居民基本医疗保险,包含:基本医疗、大病医疗互助补充、重特大疾病医疗三项保险。

成都市人民政府办公厅于2009年发文将大学生纳入城乡居民基本医疗保险范围,在成都就读的大学生通过学校组织缴费参保后可以享受优厚的医疗保险待遇。以2021年为例,缴费280元参加了基本医疗、大病医疗互助补充、重特大疾病医疗三项保险。


大学期间每年有近10个月为在校学习和生活的状态,使用到学籍地医保的几率较大,且报销政策也在逐年调整。2026年住院报销政策如下: