图片新闻
首页
后勤概况
后勤机构
后勤文化
规章制度
常见问题
服务指南
新闻中心
当前位置:
首页
>>
机构设置
>>
管理机构
>>
经营服务单位
>>
后勤服务总公司
>>
新闻中心
>>
正文
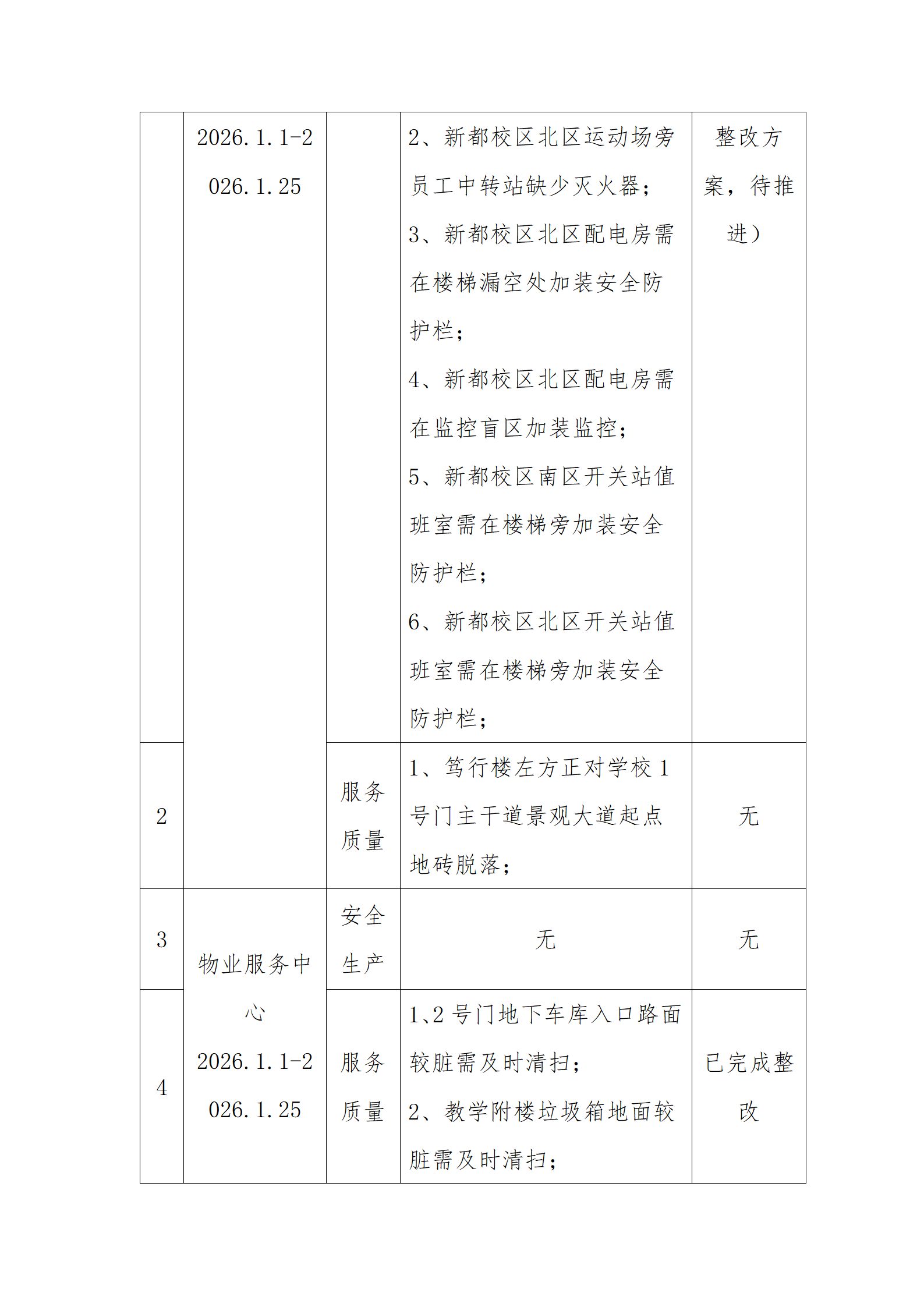
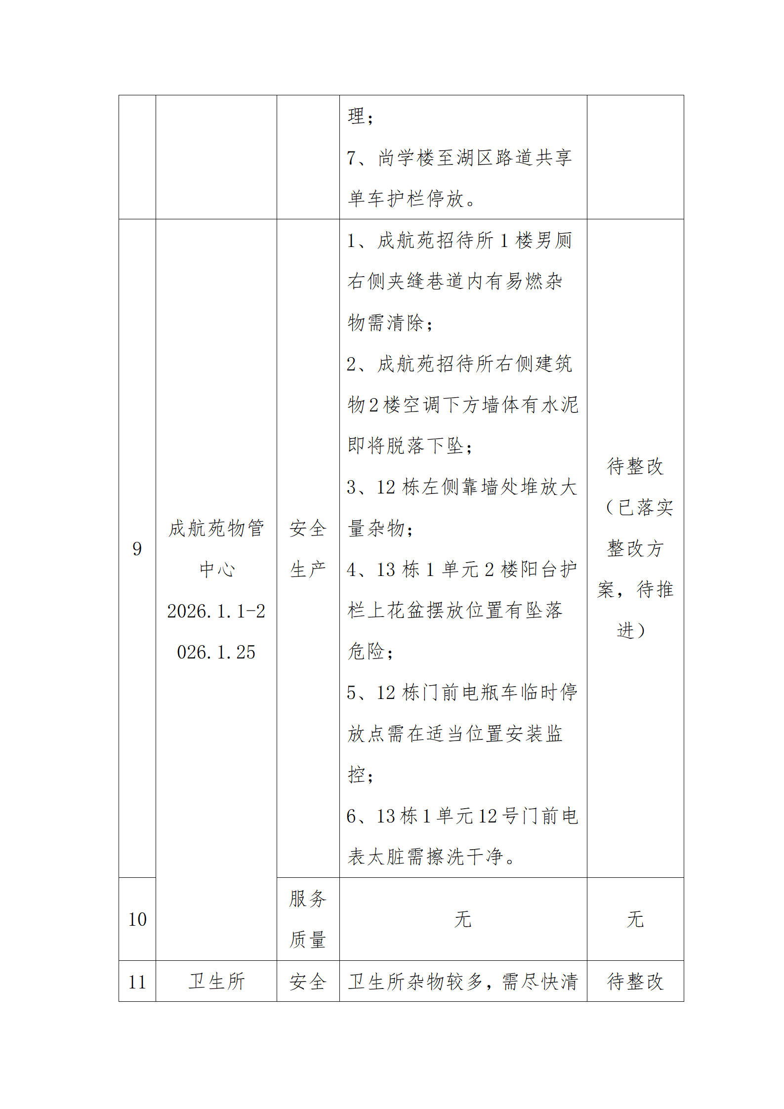
后勤保障部质量与安全监督简报(寒假前)
2026-01-25